Gli analisti della blockchain hanno scoperto collegamenti tra la memecoin LIBRA e altri progetti crypto discutibili, incluso il token ufficiale di Melania Trump.
Queste scoperte hanno sollevato ulteriori preoccupazioni su LIBRA, particolarmente dopo il suo lieve sostegno da parte del Presidente argentino Javier Milei.
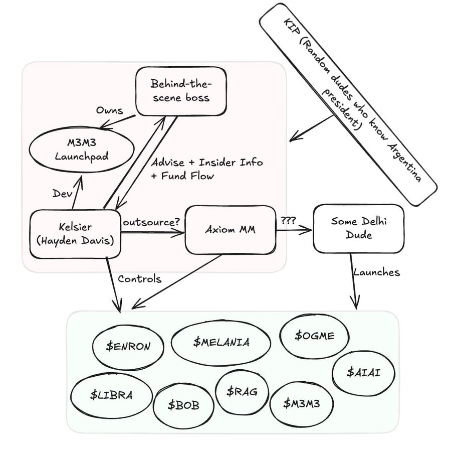
Connessioni sospette tra LIBRA e MELANIA
Il 16 febbraio, Chaofan Shou, co-fondatore di Fuzzland, ha affermato che il market maker di LIBRA opera da Delhi ed è stato coinvolto anche nella memecoin MELANIA.
Shou ha condiviso dati di wallet suggerendo che la stessa entità controllava entrambi i progetti, alimentando sospetti di attività coordinata da insider. Ha inoltre collegato il team di LIBRA a token come Enron e OGME, che hanno seguito un modello simile di manipolazione del prezzo.
Questi progetti hanno sperimentato rapidi aumenti di prezzo guidati da trading interno e bot automatizzati, seguiti da improvvise vendite che hanno lasciato gli investitori retail con perdite. Questo modello ricorda gli schemi pump-and-dump progettati per sfruttare i trader.
Il token MELANIA, lanciato poco prima dell’inaugurazione del secondo mandato di Donald Trump, è salito brevemente a una capitalizzazione di mercato di $2 miliardi prima di crollare sotto i $200 milioni.
LIBRA ha seguito una traiettoria simile. Dopo aver ricevuto sostegno pubblico dal Presidente Milei, il token ha visto un aumento degli investimenti. Tuttavia, gli insider avrebbero ritirato $107 milioni poco dopo, portando al suo crollo.
Dopo il crollo, Milei si è distanziato dal progetto, scatenando accuse di manipolazione del mercato. Alcuni critici hanno persino chiesto il suo impeachment, citando l’incidente come uno scandalo finanziario e politico.
Libra insiders respingono le accuse di frode
Nonostante la controversia, KIP Protocol, un’entità collegata a LIBRA, ha negato qualsiasi illecito.
Julian Peh, CEO di KIP, ha dichiarato che tutti i fondi rimangono on-chain e contabilizzati. Ha anche chiarito che KIP non ha avuto alcun ruolo nel lancio del token, attribuendo la responsabilità a Kelsier, il market maker del progetto.
“KIP ha affrontato molto FUD oggi, inclusi minacce a me e al mio staff, ma non siamo stati coinvolti nel lancio, non abbiamo gestito alcun token o SOL. KIP ha pubblicamente riconosciuto il suo ruolo nel progetto (anche se non nell’emissione del token) perché eravamo già elencati sul sito web e credevamo nel potenziale dell’iniziativa,” ha detto KIP.
Nel frattempo, Hayden Davis di Kelsier ha incolpato il Presidente Milei e il suo team per le perdite degli investitori. Ha sostenuto che gli investimenti in memecoin si basano fortemente sulla fiducia e sugli endorsement.
Quando il team di Milei ha cancellato i loro post promozionali, è seguito un panic selling, portando a un forte calo del mercato.
Tuttavia, ha affermato che il suo team crede ancora nel progetto e prevede di reinvestire $100 milioni in esso. Quindi, invece di trasferire gli asset agli associati del Presidente Milei o a KIP, Kelsier prevede di reinvestire i fondi in LIBRA e bruciare tutti i token acquisiti.
“Propongo di reinvestire il 100% dei fondi sotto il mio controllo, fino a $100 milioni, nel Libra Token e bruciare tutta la fornitura acquistata. A meno che non venga presentata un’alternativa più valida, intendo iniziare il processo di esecuzione di questo piano entro le prossime 48 ore,” ha dichiarato Davis.
La controversia su LIBRA evidenzia i rischi associati alle memecoin speculative, specialmente quelle legate a figure di alto profilo. Mentre i sostenitori insistono che il progetto rimane valido, gli investigatori continuano a esaminare le sue connessioni a potenziali manipolazioni di mercato.





