Nel turbolento mondo delle criptovalute, dove le fortune si fanno e si perdono con un semplice clic, il fallimento di Digital Currency Group (DCG) – in particolare della sua sussidiaria Genesis – si è svolto come un moderno thriller finanziario. È stata una saga segnata dall’ambizione, dall’innovazione e, infine, da un crollo spettacolare.
Mentre l’intricata rete di investimenti, strategie e dinamiche di mercato che un tempo avevano issato DCG all’apice del mondo delle criptovalute iniziava a disfarsi, il settore ha assistito incredulo. Questa guida analizza cosa è andato storto nel gigante del venture capital.
Che cos’è DCG?
Digital Currency Group è una società di venture capital che si concentra principalmente sul web3 e sulla gestione degli asset digitali. Ha sede a Stamford, nel Connecticut.
Prima del crollo di Genesis, DCG era considerata uno dei gioielli della corona del settore delle criptovalute. La sua importanza era in parte dovuta alla sua adozione precoce nel mercato delle criptovalute e al suo ampio portafoglio, includendo più di 200 società.
Il suo ampio portafoglio include vari settori come quello bancario, le blockchain di livello 1 e 2, i dati, l’analisi, la finanza decentralizzata (DeFi), le soluzioni blockchain aziendali, i piattaformadiscambi e gli strumenti per l’identità, l’ottemperanza e la sicurezza. Inoltre, DCG ha interessi nel metaverso, nelle NFT e nei giochi, nei pagamenti, nelle soluzioni per la privacy, nelle stablecoin, negli strumenti e nelle piattaforme di scambiare, nei portafogli e nei servizi di custodia e nell’infrastruttura web3.
Storia del Digital Currency Group
La storia di DCG inizia con Barry Silbert. Silbert è stato in precedenza a capo di una società chiamata SecondMarket, che ha avviato nel 2004. Inizialmente si occupava di creare liquidità per i titoli illiquidi con il nome di Restricted Stock Partners.
Ha volto verso la blockchain e le criptovalute creando il Bitcoin Investment Trust nel 2013 sotto la gestione della sua altra società, Grayscale.
Silbert ha poi fondato DCG nel 2015. Ha venduto SecondMarket al NASDAQ, che ha poi ribattezzato la società come NASDAQ Private Market. Questa vendita è avvenuta prima di fondare Digital Currency Group. I fondi ricavati da questa vendita hanno contribuito alla creazione di DCG e di altre aziende.
Dopo la sua costituzione, ha integrato altre imprese come Grayscale e Bitcoin Investment Trust sotto l’ombrello di DCG. In seguito, DCG divenne un grande conglomerato che comprendeva cinque aziende specializzate:
- Foundry
- Genesis (ora in bancarotta)
- Grayscale
- Luno
- CoinDesk (venduta poi a Bullish Group).
In November 2021, DCG moved its headquarters from Manhattan to Stamford, Connecticut. This move was incentivized by Connecticut’s then-Governor Ned Lamont. He offered financial benefits including a $5 million grant, contingent on the company creating a minimum of 300 full-time jobs within the state.
Struttura aziendale di DCG e sussidiarie
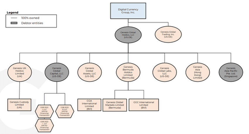
Per capire come si svolge questa storia, è importante innanzitutto stabilire la struttura aziendale di Digital Currency Group, in particolare Genesis e le sue partecipazioni. DCG è al vertice e supervisiona varie entità, includendo Genesis Global Holdings, LLC, e Genesis Global Trading, Inc.
Il grafico sottostante mostra le connessioni tra DCG e le sue sussidiarie, includendo quelle che operano a livello internazionale, come Genesis Asia Pacific Pte. Ltd. a Singapore.
Genesis Global Capital, LLC era una società di servizi finanziari specializzata in criptovalute. Si è concentrata in particolare sui prestiti in criptovalute per investitori istituzionali e individui con un elevato patrimonio netto.
D’altra parte, Genesis Global Trading faceva inizialmente parte di SecondMarket di Barry Silbert come divisione per lo scambio di Bitcoin. Quando Silbert ha fondato DCG nel 2015, Genesis Trading si è rilanciata come entità propria sotto l’ombrello di DCG.
Quando si parla di Genesis, di solito si fa riferimento a tutte le entità sopra citate che sono fallite. Questo è un pezzo molto importante del puzzle della caduta del Digital Currency Group. Molti degli eventi che si sarebbero svolti alla fine ruotano attorno a queste entità.
Il crollo del Digital Currency Group
Nel 2022, il mercato delle criptovalute ha subito un declino significativo, o “inverno delle criptovalute”, che ha colpito molte aziende. Questo mercato ribassista ha portato a una riduzione del valore degli asset, con conseguenti problemi di liquidità e difficoltà finanziarie per molte aziende del settore delle criptovalute.
Il crollo di Terra Luna e il contagio
Il crollo di Digital Currency Group e Genesis iniziò nel 2022, quando una moltitudine di eventi che si sarebbero poi sommati portarono a un effetto a cascata di implosioni nel mercato delle criptovalute.
Nel maggio del 2022, il crollo di Terra UST (UST) e LUNA ha causato una massiccia interruzione del mercato. Il settore delle criptovalute ha subito perdite significative a seguito di questo incidente.
Con il crollo del mercato, molte aziende che detenevano criptovalute nei loro bilanci sono passate a rapporti prestito/valore (LTV) rischiosi. Pertanto, quando le imprese basate sulle criptovalute si sono trovate di fronte a corse agli sportelli e richieste di margini, non sono riuscite a soddisfare le richieste immediate.
Nel giugno 2022, l’instabilità finanziaria del settore delle criptovalute si è ulteriormente intensificata quando Three Arrows Capital (3AC) ha dovuto affrontare problemi significativi. 3AC era un importante hedge fund di criptovalute noto per le sue strategie di investimento aggressive nello spazio delle criptovalute.
Non è riuscita a soddisfare le richieste di margine e a rimborsare i prestiti, in particolare un prestito sostanzioso da Voyager Digital. La situazione è peggiorata e ha portato a una notifica di inadempimento da parte di Voyager per i prestiti non pagati.
Successivamente, 3AC è stata sottoposta a liquidazione coatta da parte di un tribunale delle Isole Vergini britanniche. Nel tentativo di gestire i suoi asset statunitensi contro i creditori, 3AC ha presentato istanza di fallimento ai sensi del Capitolo 15 il 1° luglio 2022.
Il contagio delle criptovalute spiegato
Oltre a Voyager, Celsius è stata un’altra società colpita dal crollo di 3AC. Già alle prese con problemi di liquidità preesistenti, Celsius è diventata ancora più in difficoltà in seguito al calo della fiducia degli investitori e all’aumento delle richieste di ritiro.
3AC doveva a Celsius circa 75 milioni di dollari, che non riuscì a rimborsare durante un periodo di abbondanti “corse agli sportelli”. Il 13 luglio 2022 Celsius ha ufficialmente presentato istanza di protezione dal fallimento ai sensi del Capitolo 11, rivelando un ammanco di 1,2 miliardi di dollari nel suo bilancio.
In una telefonata agli investitori trapelata da Morgan Creek Digital, è stato suggerito che BlockFi abbia liquidato 3AC per 1 miliardo di dollari. Tuttavia, è importante notare che sia BlockFi che 3AC si sono prestate reciprocamente dei prestiti.
In parole povere, 3AC doveva a molte aziende un sacco di soldi. Il crollo di 3AC ha messo in difficoltà molte aziende di criptovalute, dato che al suo apice la società gestiva asset per circa 10 miliardi di dollari. Tra i creditori di 3AC vi erano BlockFi, Celsius, Voyager, FTX e Genesis, che nel frattempo hanno dichiarato bancarotta.
DCG si fa carico delle perdite di Genesis
Genesis Trading, Genesis Asia Pacific e Genesis Global Capital hanno concesso prestiti significativi a 3AC. Michael Moro, CEO di Genesis Trading, ha rivelato su Twitter (ora X) il 6 luglio 2022 che anche la società aveva subito perdite significative a causa dei prestiti a Three Arrows.
Per garantire un capitale operativo sufficiente, la sua società madre, DCG, aveva assunto alcuni degli obblighi di Genesis nei confronti di Three Arrows.
Molte divisioni sotto l’ombrello di Genesis avevano un’esposizione finanziaria significativa al fallimento di Three Arrows Capital (3AC). Genesis Global Capital aveva inizialmente prestato alla società, ormai defunta, 2,36 miliardi di dollari, di cui quasi la metà è stata rimborsata. Tuttavia, 3AC aveva ancora un debito residuo di circa 1,2 miliardi di dollari.
Per stabilizzare Genesis, DCG si è fatta carico di questo onere finanziario. Tuttavia, invece di saldare il debito con denaro contante o equivalente, DCG ha emesso una cambiale decennale, del valore di 1,1 miliardi di dollari, con un tasso di interesse dell’1% per Genesis. Nonostante le turbolenze, tuttavia, Genesis e DCG rimasero operative. La situazione sarebbe cambiata nel giro di pochi mesi con il crollo di FTX.
On a side not, DCG also had a separate obligation of $350 million to a group of investors through a secured lending facility.
Il crollo di FTX
Il 2 novembre 2022, CoinDesk riportò che FTX, un popolare CEX fondato da Sam Bankman-Fried, e Alameda Research, la società di scambiare sorella di FTX, erano entrambi fortemente dipendenti dal token FTX e avevano legami insolitamente stretti.
Questa rivelazione ha portato a una perdita di fiducia, innescando massicci ritiri da FTX. Questo ha portato alla sua crisi di liquidità e al fallimento finale l’11 novembre 2022. Mentre molti prevedevano che il potenziale collasso di FTX avrebbe causato un contagio simile a Celsius e 3AC, Genesis Trading ha insistito sul fatto di non avere alcuna esposizione materiale in un tweet del 9 novembre 2022.
Il giorno successivo, Genesis Trading ha rivelato di avere 175 milioni di dollari di asset bloccati nel suo conto su FTX. Di conseguenza, Genesis avrebbe acquisito un prestito di 140 milioni di dollari dalla sua società madre, DCG, per sostenere il suo bilancio.
Genesis Global Capital ha prestato fondi ad Alameda Research, utilizzando come garanzia i token FTT, che alla fine sarebbero crollati di prezzo. Inoltre, è stato successivamente rivelato che Genesis Global Capital era il più grande creditore non garantito di FTX, con 226 milioni di dollari dovuti, come riportato nei documenti del tribunale.
Genesis e Gemini guadagnano
Gemini ha guadagnato per i suoi utenti attraverso Gemini Earn, che ha prestato asset a Genesis. Il 16 novembre 2022, Genesis Global Capital ha interrotto i prelievi. Poiché Gemini era uno dei principali contribuenti di Genesis, Gemini è stata costretta a sospendere il programma Earn.
Appena una settimana dopo, in una lettera trapelata agli azionisti, Barry Silbert rivelò che anche DCG aveva contratto prestiti con Genesis per un ammontare di 575 milioni di dollari. I prestiti erano stati utilizzati per il riacquisto di azioni, una pratica comune per aumentare il prezzo delle azioni di una società. Di conseguenza, DCG non aveva i fondi per ripagare Genesis.
Genesis presenta istanza di fallimento
Il 12 gennaio 2023, la SEC ha accusato Genesis Global Capital, LLC e Gemini Trust Company, LLC, di aver offerto e venduto titoli non registrati a investitori al dettaglio attraverso Gemini Earn. Questo ha fatto pubblicità a una Genesis già in difficoltà, che non poteva permettersi di rimborsare i suoi creditori e aveva contratto molti prestiti per soddisfare le esigenze operative.
Dopo aver trascorso mesi a “rubare a Pietro per pagare a Paolo”, la società era alla fine. Il 19 gennaio 2023, Genesis Global Capital e altre due sussidiarie di DCG, Genesis Global Holdco LLC e Genesis Asia Pacific, hanno presentato istanza di protezione per bancarotta ai sensi del Capitolo 11.
Pochi giorni prima, DCG ha anche sospeso il pagamento dei dividendi, a dimostrazione dello stress della società madre. Poche settimane dopo, DCG ha anche rivelato perdite per oltre 1 miliardo di dollari nel 2022, dovute principalmente al contagio del fallimento dell’hedge fund di criptovalute Three Arrows Capital (3AC).
Tuttavia, dopo che le sue sussidiarie hanno gettato la spugna, il dolore per DCG non era ancora finito. Il 2023 si sarebbe rivelato l’anno più tumultuoso per la società madre.
Cause legali a bizzeffe
Poiché erano in corso molti fallimenti, molte società cercavano naturalmente di recuperare quanti più fondi possibile. A causa della complessa rete di prestiti e di rapporti commerciali, ciò si tradusse in una lotta estremamente disordinata e prolungata. Il 7 luglio 2023, Gemini citò in giudizio DCG con l’obiettivo di recuperare i fondi acquisiti dai suoi clienti tramite Genesis.
Il 6 settembre 2023, Global Genesis Holdco. citò in giudizio DCG, la sua società madre. La causa era per 620 milioni di dollari ed era un tentativo di recuperare i fondi di un precedente prestito di 500 milioni di dollari. Si trattava forse di una parte dei 575 milioni di dollari di prestiti menzionati nella lettera agli azionisti trapelata di Barry Silbert.
Come se non bastasse, il 19 ottobre 2023 il procuratore generale Letitia James ha citato in giudizio Gemini, Genesis e DCG per aver frodato gli investitori attraverso il Gemini Earn Program. Tuttavia, due di queste società si sarebbero risolte risolvendo la propria controversia. Il 29 novembre 2023, Genesis Global ha risolto la sua causa con DCG per recuperare i fondi. Poco tempo dopo, Genesis Global Capital ha fatto causa a Gemini per i trasferimenti preferenziali effettuati da Genesis a scapito di altri clienti.
Tuttavia, Gemini ha fatto marcia indietro e ha citato in giudizio Genesis a fine novembre 2022. Gemini ha citato in giudizio Genesis per 60 milioni di azioni Grayscale Bitcoin (GBTC) costituite in garanzia per un valore di oltre 1 miliardo di dollari. La causa si è risolta il 1° febbraio 2024, con Gemini che si è aggiudicata quasi la metà delle azioni.
Infine, Genesis Global Trading ha cessato le sue attività il 18 settembre 2023, segnando la fine di una lunga era per l’ala commerciale di Genesis.
La caduta di DCG: Cosa è successo alla fine?
Quindi, cosa significa tutto questo quando si parla del crollo di Digital Currency Group? Per dirla senza mezzi termini, il crollo di Terra Luna ha provocato un’onda d’urto di fallimenti nel settore delle criptovalute.
Molte società sono cadute durante il contagio finanziario, diventando vittime della loro stessa interconnessione. Questo è stato più evidente che con 3AC durante la prima ondata di fallimenti. Numerose società avevano prestato denaro e asset a 3AC, includendo Genesis. Quando 3AC non è riuscita a rimborsare i suoi creditori, la pressione si è riversata su società come Genesis, che aveva problemi a pagare i propri creditori.
Genesis e le sue sussidiarie hanno fatto molti prestiti a società di criptovalute fallite. La società ha persino concesso prestiti alla sua società madre. Tuttavia, la società è rimasta operativa. Questo fino a quando il riporto di CoinDesk non ha portato direttamente al fallimento di FTX. L’esposizione di Genesis a FTX ha portato anche al suo fallimento.
Ironia della sorte, CoinDesk, un’altra delle sussidiarie di DCG, è stata la goccia che ha fatto traboccare il vaso, non solo per il suo concorrente ma anche per se stessa. Non solo DCG si è ingarbugliata assumendo i rischi di Genesis, ma è stata anche parte del motivo per cui Genesis non è riuscita a rimborsare i suoi creditori. Ciononostante, il messaggio dell’azienda nel 2024 è che gli ostacoli sono stati superati: Barry Silbert ha condiviso su X in 2024 che DCG ha completato il pagamento completo del denaro preso in prestito da Genesis.
Una serie di eventi sfortunati
La caduta del Digital Currency Group è stata causata da una serie di eventi sfortunati. Tuttavia, nonostante la battaglia sia stata duramente combattuta, DCG è ancora operativo. Infatti, la società ha riportato un aumento delle entrate rispetto all’anno precedente nel febbraio 2024. Questo potrebbe essere un segnale di ripresa per il gigante del VC. D’altra parte, con la notizia dei deflussi netti di Grayscale GBTC verso gli ETF Bitcoin, DCG non è del tutto fuori pericolo – dopotutto opera in un mercato volatile e in rapida evoluzione. Poiché Greyscale è una delle attività più redditizie di DCG, la società madre dovrebbe rimanere prudente nel 2024.
Domande frequenti
Barry Silbert is the founder and CEO of Digital Currency Group (DCG). He initially was the founder of SecondMarket. Silbert would eventually sell SecondMarket to gain the funds to start DCG.
The DCG controversy begins with its subsidiary Genesis. Genesis made many loans to now bankrupt companies. This resulted in the bankruptcy of Genesis and the eventual lawsuits towards it parent company DCG and partners.
FTX collapsed for a multitude of reasons. The biggest reason was because it could not support withdrawals to its creditors. This could be attributed to over ledgering and hyper-inflating its own value by using its own FTT token.
Barry Silbert is the CEO of DCG. He founded the company in 2015. Silbert sold his company SecondMarket to acquire the funds needed to start DCG.
No, Grayscale is a subsidiary of DCG. It was started before DCG and eventually consolidated under the umbrella of Digital Currency Group. DCG would eventually go on to hold other companies like Coindesk and Genesis.
DCG owned mainly five companies at its height. These were Grayscale, Genesis, Foundry, CoinDesk, and Luno. However, Genesis would eventually go bankrupt and CoinDesk was sold off to Bullish Group.
No, CoinDesk is no longer owned by DCG. CoinDesk was acquired by DCG in 2016. However, it was sold off to Bullish Group.
DCG stands for Digital Currency Group. It is a venture capitalist investment company that has holdings in many sectors in crypto and web3 projects. DCG was founded by Barry Silbert, who is its current CEO.
Michael Sonnenshein is the CEO of Grayscale. Grayscale is a subsidiary of DCG that was founded before DCG. It would eventually come under the ownership of DCG after its founding.
Barry Silbert is the founder and CEO of DCG. He initally founded Restricted Stock Partners in 2004. The company would eventually rebrand to SecondMarket, which was sold off to NASDAQ and generated the profits to start DCG.
Genesis filed for bankruptcy on Jan. 19, 2023. This was the result of a failure to repay its creditors and generate enough revenue to keep its doors open. Genesis would eventually sue its parent company, DCG, and partner, Gemini, to clawback its users’ funds.


