Dal suo lancio, Ethereum è stato sottoposto a diversi aggiornamenti della rete per risolvere i problemi di scalabilità, efficienza e sicurezza. Questi aggiornamenti sono di solito hard fork che si concentrano su parti specifiche della blockchain. L’aggiornamento di Ethereum Cancun-Deneb, noto anche come Dencun, è il prossimo aggiornamento significativo della seconda blockchain più grande del mondo.
Dencun segna una pietra miliare significativa per la rete, in quanto migliora la capacitàditrasmissione e riduce i costi delle transazioni, a vantaggio del crescente numero di catene di livello 2 della rete. Continuate a leggere per saperne di più su questo importante aggiornamento e sul suo impatto sul futuro di Ethereum.
- Come trarre vantaggio dall’aggiornamento Dencun
- Cos’è l’aggiornamento di Ethereum Cancun-Deneb (Dencun)?
- Quando sarà attivo Ethereum Cancun?
- I PEI di Ethereum Dencun spiegati
- Vantaggi di Ethereum Cancun
- Rischi di Ethereum Cancun
- L’aggiornamento Dencun di Ethereum e il suo potenziale impatto sui validatori
- L’aggiornamento di Denub: un’operazione destinata a rafforzare l’ecosistema di Ethereum
- Domande frequenti
Methodology
Our methodology for selecting the platforms to purchase ETH was exhaustive, with platform testing conducted over a period of six months. Many factors are taken into consideration for selecting these platforms. Some of these include fees, features and products, availability, and security among other factors.
Fees
Both Kraken and KuCoin boast some of the lowest fees in the industry, offering both maker and taker fees between 0.1-0.3%. Thereafter regressing to much lower fees when you increase your 30-day trading volume. Wirex also has low trading fees, offering a €0 per month account.
Features and products
Platforms such as OKX and Coinbase offer a vast suite of products that suit a diverse set of users. Coinbase has a custodial service, commerce support, wallet, blockchain, staking, and more. OKX also has a proprietary blockchain, derivatives trading, mining pools and more.
Availability
All of the mentioned exchanges service countries in more than 100 countries. There are exceptions of U.S. sanctioned nations. However Kucoin ranks the highest, supporting about 200 countries.
Security
Security can cover a few different areas. However, in crypto it usually falls along the lines of proof of reserves, cold storage, regulation, or insurance. In this realm, OKX and KuCoin both provide proof of reserves and insurance funds, while Kraken, Coinbase, and Wirex are regulated by relevant governing bodies.
There are a few other factors to consider such as fiat currency support and payment methods. Some of the payment methods include:
• Crypto
• Bank transfer
• Apple/Google Pay
• Debit/credit
While many exchanges do not support all methods mentioned, it is important to note, as geography may influence the supported methods and user experience.
This methodology was peer-reviewed and fact-checked to ensure accuracy. If you want to know more about BeInCrypto’s verification, click this link.
Come trarre vantaggio dall’aggiornamento di Dencun
Gli aggiornamenti di Ethereum non mancano di suscitare clamore. Di conseguenza, spesso coincidono con impatti positivi sui prezzi, che possono creare un’opportunità di acquisto nel periodo che precede gli aggiornamenti. Se volete approfittare dell’aggiornamento di Dencun, potreste essere interessati ad accumulare un po’ di ETH prima di un potenziale aumento di prezzo. Ecco alcune piattaforme leader che possono facilitare l’acquisto di ETH in modo sicuro e protetto.
Kraken
Kraken is a cryptocurrency exchange that was founded in July 2011, making it one of the oldest exchanges in operation. It was created by Jesse Powell, who is known for his significant contributions to the crypto industry. Kraken is based in San Francisco, California. Since its inception, Kraken has grown to be one of the largest and most respected crypto exchanges, known for its wide range of available cryptocurrencies, security features, and its user-friendly platform.
Kraken’s comprehensive approach to cybersecurity and information security management systems has earned the platform the ISO/IEC 27001:2013 and SOC 2, Type 1 certifications. If you’re looking for a platform that takes user safety seriously, Kraken should be top of your list.
OKX
OKX, formerly known as OKEx, is a cryptocurrency exchange that was founded in 2017. It was established by Star Xu. Initially, the exchange was based in China, but due to the Chinese government’s crackdown on cryptocurrency activities, OKX moved its operations overseas.
OKX offers comprehensive suite of crypto trading services and wide range of features, including spot and derivative trading, futures, and options, making it attractive to both retail and institutional investors. For those looking to buy ETH without hassle and with low fees, OKX is a great choice.
Wirex
Wirex was created in 2014 by co-founders Pavel Matveev and Dmitry Lazarichev. It was originally founded in the United Kingdom. Wirex is a digital payment platform that combines the features of a cryptocurrency exchange with those of a money transmitter and a payment processor. It allows users to exchange between cryptocurrencies and traditional fiat currencies seamlessly within its platform.
Wirex boasts a substantial user base, with upwards of 5 million users globally. The platform provides various ways to grow your assets, including X-Accounts, DUO, and Multiply, allowing users to earn and amplify potential ETH gains.
Coinbase
Coinbase was created in June 2012 by Brian Armstrong and Fred Ehrsam. It was founded in the United States, specifically in San Francisco, California. Coinbase is popular due to its user-friendly interface, strong regulatory compliance, wide range of supported cryptocurrencies, robust security measures, comprehensive suite of additional services, and extensive educational resources.
If you’re looking to trade after purchasing ETH, Coinbase offers 500+ trading pairs. Additionally, for those seeking advanced trading tools, Coinbase Pro and Coinbase Advanced are available.
KuCoin
KuCoin was created in September 2017 by a group of business specialists with a background in blockchain technology, led by Michael Gan. The exchange was founded in Seychelles, a country known for its cryptocurrency-friendly regulatory environment.
KuCoin is known for its user-friendly platform that offers KuCoin Shares (KCS) for revenue sharing, a wide range of cryptocurrencies including emerging tokens, competitive fees, and strong security measures.
The platform offers advanced trading tools, capabilities in futures trading, management of derivatives, perpetual contracts, and more. For those looking for a full spectrum exchange to buy ETH and more, KuCoin presents itself as an excellent option.
Cos’è l’aggiornamento di Ethereum Cancun-Deneb (Dencun)?
Dencun è un aggiornamento imminente di Ethereum che mira a migliorare la scalabilità della blockchain attraverso il Proto-Danksharding. Lacombinazione degli aggiornamenti Cancun e Deneb si concentrerà anche sul potenziamento dell ‘ efficienza e della sicurezza della rete Ethereum.
Gli aggiornamenti di Cancun e Dencun si completeranno a vicenda per completare Dencun. Mentre Cancun migliorerà il livello di esecuzione di Ethereum, Deneb si occuperà del livello di consenso.
Oltre al Proto-danksharding, l’aggiornamento Cancun-Deneb (Dencun) comprende anche diverse proposte di miglioramento di Ethereum(EIP), tutte orientate a migliorare la rete.
Con l’aggiornamento Dencun, l’enfasi principale sarà sull’ottimizzazione del livello di esecuzione di Ethereum. In questo modo si getteranno le basi per l’implementazione di uno sharding completo dei dati nella rete, come parte della strategia di sviluppo tecnico a lungo termine di Ethereum.
Il co-fondatore di Ethereum osserva che con l’aggiornamento di Dencun, la rete si concentrerà sull’eliminazione dei colli di bottiglia della scalabilità. Il fondatore di Ethereum, Vitalik, aveva previsto questo tipo di miglioramenti della scalabilità già quattro anni fa.
Attendiamo con ansia il futuro della scalabilità di Ethereum!
(Includendo lo sharding, che aumenta di 100 volte tutte queste tecniche).
Vitalik Buterin: X (2020)
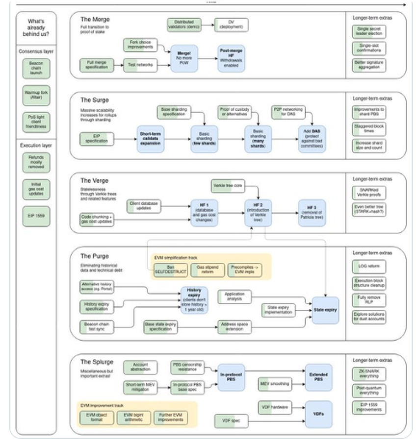
Questo aggiornamento segna l’inizio della “fase Surge” nella roadmap a livelli della blockchain di Ethereum. L’obiettivo è aumentare il rendimento e raggiungere l’adozione di massa tramite rollup di secondo livello senza ostacolare la decentralizzazione.
Quando sarà attivo Ethereum Cancun?
L’attesissimo aggiornamento di Ethereum Cancun è previsto per il primo trimestre del 2024, anche se non è stata indicata una data precisa. Secondo i piani precedenti, la data di lancio era fissata per ottobre 2023, ma l’aggiornamento è stato spostato in avanti a causa di complessità ingegneristiche.
L’aggiornamento di Dencun è stato eseguito sulla rete di test Goerli il 17 gennaio 2024 ed è passato alla rete di test Sepolia il 31 gennaio 2024. L’aggiornamento di Ethereum sarà sottoposto a ulteriori test sulla terza e ultima rete di test, Holesin, nella prima settimana di febbraio.
Le EIP di Ethereum Dencun spiegate
Le proposte di miglioramento di Ethereum, o EIP, sono una serie di aggiornamenti raccomandati nell’ambito dell’aggiornamento di Ethereum. Le proposte pongono l’accento su una maggiore scalabilità della blockchain, una maggiore efficienza e una maggiore sicurezza della blockchain di Ethereum. Di seguito sono riportati gli EIP.
- EIP-1153: La modifica proposta mira a ottimizzare l’archiviazione dei dati all’interno dell’ecosistema Ethereum. Introduce 2 codici EVM progettati per rendere più economiche le tariffe del gas. Questi codici sono impostati per auto-eliminarsi alla fine di ogni transazione.
- EIP-4788: Espone i dati della catena Beacon di Ethereum al livello di esecuzione memorizzandoli in uno smart contract. Ha lo scopo di rafforzare l’architettura della rete e migliorare la sicurezza e la funzionalità.
- EIP-4844: Il proto-danksharding introduce blob di dati temporanei per l’uso di rollup, facilitando transazioni più convenienti.
- EIP-5656: Aggiunge MCOPY, che consente un modo più semplice e meno costoso di copiare la memoria nella macchina virtuale di Ethereum (EVM) per un migliore rendimento.
- EIP-6780: Aggiorna il codice SELFDESTRUCT, limitando la terminazione dei contratti smart tramite il codice e migliorando la protezione dei dati degli utenti e la sicurezza dei titoli.
- EIP-7044: elimina le restrizioni sulla credibilità del messaggio di uscita di un validatore.
- EIP-7045: aumenta il tempo in cui può essere incluso un attestato come parte di un blocco della Beacon Chain.
- EIP-7514: Limiti al numero di validatori da attivare durante un’epoca.
- EIP-7516: Introduce l’opcode BLOBBASEFEE, che restituisce il valore del blob base-fee del blocco in fase di esecuzione.
Cosa sono l’EIP4844 e il Proto-danksharding?
L’EIP-4844, altrimenti detto Proto-danksharding, è uno degli EIP da implementare nell’aggiornamento di Ethereum Cancun-Deneb. Gli utenti di Ethereum si aspettano di pagare commissioni di transazione più basse sulle transazioni Ethereum layer-2 (L2).
La rete Ethereum è stata sottoposta a diversi aggiornamenti nel corso degli anni per massimizzare la sua capacità. Ne sono un esempio l’aggiornamento Gray Glacier e l’aggiornamento Shanghai. Di recente, gli sviluppatori hanno cercato di fornire una soluzione efficace alla duplice sfida delle elevate commissioni di gas e delle transazioni in tutto il mondo.
È stato introdotto lo sharding, un metodo per dividere i database in dimensioni più piccole per gestire particolari segmenti di dati, aumentando così il rendimento. Tuttavia, questa proposta di soluzione a lungo termine è lunga e complessa. Il proto-danksharding offre una soluzione migliore.
La modifica proposta per la rete Ethereum è progettata per ridurre significativamente le commissioni di transazione e aumentare la capacitàditrasmissione. Come prototipo del danksharding, il proto-danksharding è una soluzione temporanea da impiegare prima dell’implementazione completa del danksharding in futuro.
Il danksharding e il proto-danksharding sono entrambi elementi critici dell’aggiornamento del livello di consenso di Ethereum e della missione generale di ottimizzazione del pieno potenziale di Ethereum.
Ildanksharding si riferisce a un tipo di sharding che si verifica nell’ultima fase dell’aggiornamento di Ethereum 2.0. Esso enfatizza l’ottimizzazione della disponibilità dei dati e della loro gestione. Si concentra sull’ottimizzazione della disponibilità e della gestione dei dati all’interno del sistema Ethereum, migliorando l’elaborazione delle transazioni e semplificando l’archiviazione dei dati. Inoltre, introduce un concetto innovativo: una tariffa di mercato unificata.
Per raggiungere il Proto-danksharding, una fase di transizione nella strategia di danksharding, verrà introdotto un nuovo tipo di transazione con capacità uniche, che accetta i blob di dati. In sostanza, l’EIP4844 attacca i blob ai blocchi di transazioni. Ethereum prevede di scalare drasticamente, aumentando il suo TPS a circa 100.000 grazie al danksharding.
Come già detto, l’aggiornamento di Cancun si concentrerà sull’ottimizzazione del livello di esecuzione (layer-1). Ciò costituirà la base per l’eventuale implementazione di uno sharding completo dei dati, come previsto dalla strategia di sviluppo a lungo termine di Ethereum.
Sharding entails dividing a blockchain database into smaller shards. The goal is to boost overall efficiency. With the Cancun upgrade, it takes on a new form, i.e., proto-danksharding.
L’importanza del Proto-danksharding
Come discusso in precedenza, il proto-danksharding è un passo importante verso la massimizzazione delle operazioni, l’ottimizzazione della gestione dei dati e la riduzione dei costi delle transazioni all’interno dell’ecosistema Ethereum.
Ilproto-danksharding presenta una soluzione valida al trilemma della blockchain di Ethereum : sicurezza, decentralizzazione e scalabilità. Il trio ostacola la capacità di Ethereum di funzionare in modo efficiente a costi inferiori.
Il proto-danksharding è un aspetto fondamentale per l’aggiornamento del livello di consenso di Ethereum e promette di aumentare la competenza e la scalabilità di Ethereum. Introduce uno spazio di archiviazione temporaneo, consentendo agli utenti di caricare i dati in blob collegati ai blocchi delle transazioni, a un costo ridotto.
Inoltre, i dati vengono eliminati dopo un periodo prestabilito, risparmiando spazio e riducendo i costi delle transazioni. Di conseguenza, questo permette ai rollup Layer 2 di raggiungere volumi di transazioni più elevati in modo economicamente vantaggioso.
In quanto componente integrale dell’EIP-4844, il proto-danksharding è un elemento fondamentale per il futuro delle iniziative di scalabilità di Ethereum. Inoltre, è ora ufficialmente incorporato nelle EIP nell’aggiornamento di Ethereum Cancun.
Vantaggi di Ethereum Cancun
Ethereum Cancun promette molti vantaggi non solo alla crescente base di utenti di Ethereum, ma anche agli sviluppatori. Questi includono:
- Miglioramento della sicurezza: L’aggiornamento promette un’esperienza più sicura e facile da usare. Rivoluzionerà l’elaborazione delle transazioni e proteggerà i dati degli utenti.
- Miglioramento della comunicazione tra catene: L’aggiornamento consentirà interazioni più semplici, sicure e senza soluzione di continuità tra le diverse reti e supporterà l’interazione con soluzioni Layer 2.
- Elevata scalabilità: Le modifiche proposte affronteranno i vincoli di scalabilità, aumentando significativamente i volumi di transazioni al secondo all’interno della rete Ethereum.
- Migliore disponibilità e archiviazione dei dati: L’aggiornamento mira a ottimizzare l’archiviazione dei dati di Ethereum e a ridurre le spese di archiviazione, migliorando così l’efficienza.
- Riduzione dei costi operativi: L’aggiornamento mira a ridurre le spese di gas per transazione sulla blockchain di Ethereum attraverso le transazioni con trasporto di blob.
- Aumento della velocità delle transazioni al secondo (TPS) di Ethereum. Questa mossa dovrebbe facilitare un traffico più veloce e maggiore sulla rete Ethereum.
- Incoraggiare le innovazioni tecniche: L’aggiornamento di Dencun getterà le basi per i futuri sviluppi tecnologici, aprendo la strada a operazioni migliori e aumentando il vantaggio competitivo di Ethereum.
Rischi di Ethereum Cancun
Come gli aggiornamenti precedenti, l’aggiornamento di Dencun comporta alcuni rischi. Eccone alcuni.
- Impatto sugli attuali contratti intelligenti: L’introduzione di nuove funzionalità e modifiche, come le innovative tecniche di archiviazione dei dati, potrebbe portare a problemi di compatibilità con gli smart contract esistenti.
- Integrazione: Sebbene l’aggiornamento di Ethereum Cancun miri a migliorare la capacità di archiviazione dei dati, la migrazione dei dati potrebbe non avvenire senza problemi. Questo potrebbe avere un impatto negativo sulle operazioni in corso. Per questo motivo, è fondamentale un’adeguata pianificazione e condivisione delle informazioni prima dell’esecuzione.
L’aggiornamento Dencun di Ethereum e il suo potenziale impatto sui validatori
L’aggiornamento Dencun di Ethereum è destinato ad avere un enorme impatto potenziale sui validatori. Promette miglioramenti alla rete di Ethereum e si prevede che affronterà problemi rilevanti all’interno del sistema, come le elevate tariffe del gas e i limiti di scalabilità. Questi miglioramenti renderanno le transazioni di Ethereum più economiche.
L’aggiornamento di Dencun si concentra sull’algoritmo di consenso PoS, migliorandone l’efficienza e rendendolo più robusto, attirando così un maggior numero di validatori.
Migliore capacitàditrasmissione, scalabilità e maggiore efficienza consentiranno alla rete di attrarre e supportare un maggior numero di utenti, salvaguardando la sicurezza dei loro asset. Inoltre, con la continua evoluzione di Ethereum, l’aggiornamento pone le basi per le innovazioni future, date le esigenze in continua evoluzione dell’arena blockchain.
L’aggiornamento di Denub: è destinato a rafforzare l’ecosistema Ethereum
Le modifiche proposte da Ethereum Cancun-Deneb riguardano la scalabilità, l’efficienza e la sicurezza, con l’obiettivo principale di ridurre le commissioni di transazione e di aumentare il valore di Ethereum. Le modifiche saranno effettuate attraverso una serie di EIP progettati per mettere in moto la visione più ampia di Ethereum: una rete Ethereum più robusta, altamente scalabile ed efficiente dal punto di vista dei costi.
In definitiva, l’aggiornamento rafforzerà l’ecosistema Ethereum e getterà le basi per la futura strategia di sviluppo della blockchain. Senza dubbio, l’aggiornamento di Dencun consoliderà anche lo status di Ethereum come leader nelle innovazioni nello spazio degli asset digitali e come attore chiave nelle applicazioni decentralizzate.


