Chainlink ha annunciato una grande iniziativa di intelligenza artificiale in collaborazione con istituzioni finanziarie come Franklin Templeton, Swift ed Euroclear. L’iniziativa mira a utilizzare l’IA per aggregare dati aziendali su un’unica blockchain, creando un “golden record”.
Questo registro basato su blockchain convaliderebbe e consoliderebbe enormi quantità di dati in tempo reale, semplificando i processi e migliorando l’accuratezza dei dati in vari settori.
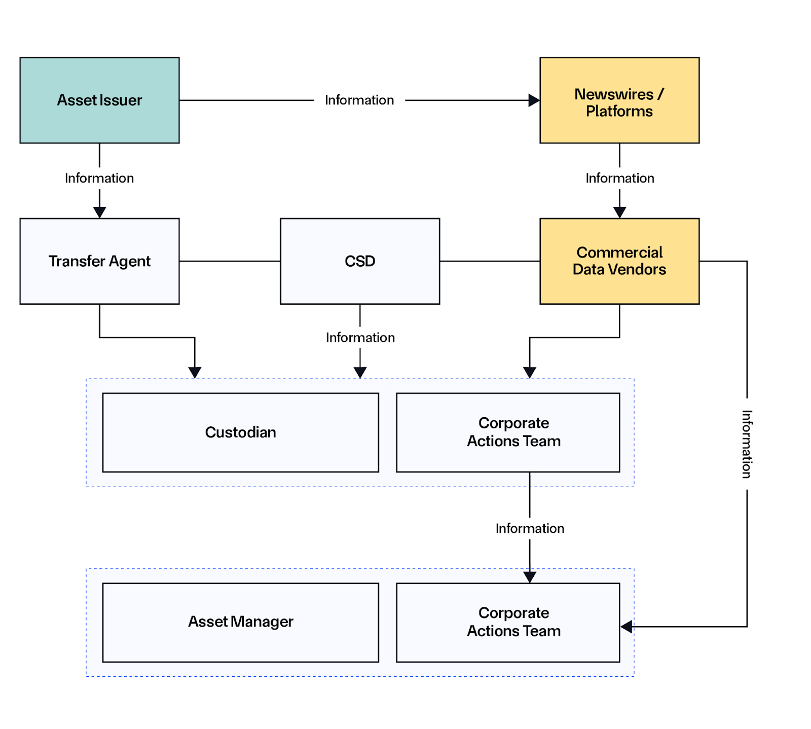
L’esperimento finanziario di Chainlink con l’IA
In un comunicato stampa condiviso con BeInCrypto, Chainlink ha annunciato una nuova iniziativa di IA focalizzata sulla finanza aziendale. L’azienda si è unita a importanti istituzioni finanziarie come Franklin Templeton, Swift ed Euroclear per studiare come l’IA e la tecnologia blockchain possano collaborare per migliorare la gestione dei dati e le operazioni nel settore finanziario.
Leggi di più: Spiegazione dell’ETF Chainlink: Cos’è e come funziona
Il piano è chiaro: Chainlink mira a utilizzare i suoi oracoli decentralizzati insieme ai modelli di linguaggio di grande dimensione (LLM) per identificare e raccogliere azioni aziendali chiave. Questi dati verrebbero poi registrati su blockchain, creando quello che Chainlink chiama un “golden record interoperabile e unificato”.
“La combinazione di IA e oracoli è uno strumento potente per trasformare i dati delle azioni aziendali in dati strutturati altamente affidabili. Trasformare vari pezzi di dati in una fonte unica e definitiva di verità è davvero un grande passo avanti nel modo in cui i mercati finanziari gestiscono dati critici e soggetti a errori,” ha affermato Sergey Nazarov, cofondatore di Chainlink.
Nazarov ha aggiunto che questo registro migliorerebbe notevolmente l’efficienza per attori individuali e istituzionali in tutto il settore finanziario. Enormi investimenti aziendali sono stati versati nell’IA quest’anno, quindi ha senso che queste prominenti istituzioni finanziarie partecipino all’esperimento. Chainlink, dal canto suo, ha stabilito nuove partnership in diversi settori.
Chainlink ha anche pubblicato uno studio approfondito che delinea il loro approccio alla creazione di questo “golden record”. Il problema principale che queste aziende mirano a risolvere è la qualità inconsistente dei dati sulle azioni aziendali, spesso rilasciati in formati vari e attraverso canali non standardizzati. Gli oracoli di Chainlink scansionerebbero rapidamente e raccoglierebbero informazioni pertinenti da queste fonti diverse.
Leggi di più: Le 9 migliori criptovalute con intelligenza artificiale (AI) in 2024
I vari oracoli e LLM in questa operazione di raccolta dati funzionano in nodi decentralizzati che devono raggiungere un consenso prima di passare i dati. Questo impedisce qualsiasi possibile distorsione dei dati, sia per traduzione errata che per allucinazione. Il protocollo CCIP standard del settore di Chainlink poi diffonde questo registro blockchain aggregato attraverso il suo sistema interoperabile.
Secondo i risultati di Chainlink, l’esperimento è stato un successo nel convalidare, aggregare e trasmettere dati aziendali in tempo reale. Anche se l’iniziativa non ha ancora un nome ufficiale, il termine “golden record unificato” è menzionato ripetutamente nei documenti. Guardando avanti, l’attenzione si sposterà sulla standardizzazione del processo e sulla preparazione per un lancio più ampio.





